加载中...
0776-2630888
office@shuoniao028.com
ENGLISH
科研与发展规划处
首页
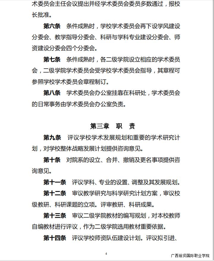
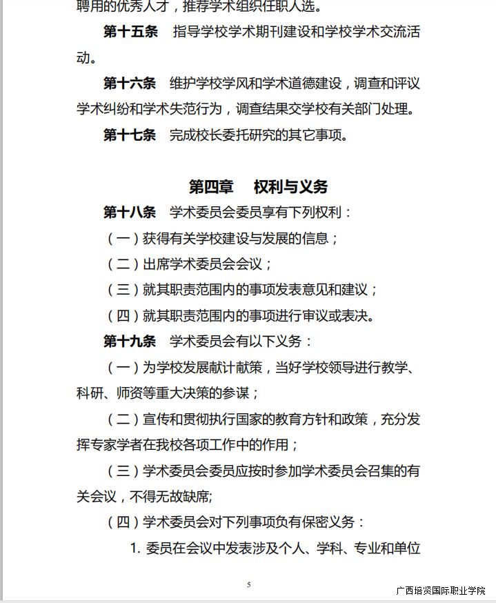
部门简介
新闻公告
办事流程
工作职责
规章制度
政策文件
当前位置🧘:
首页
>
科研与发展规划处
>
新闻公告
新闻公告
关于印发《广西彩神国际职业学院学术委 员会章程》的通知
发布时间:2019/03/25
浏览:
广西彩神国际职业学院学术委员会章程.pdf
上一篇:
关于组织申报百色市 2019 年 社会科学规划重大招标课题的通知
下一篇:
关于组织申报2019年度广西职业教育教学改革研究项目的通知
推荐列表
1
.自治区教育厅关于开展2019年广西高等职业院校“双师型”教…
2
.广西科技奖申报程序
3
.工作职责
4
.教育部关于印发《新时代高校教师职业行为十项准则》《新时…
5
.人文社科科研成果报奖
6
.中共中央国务院关于全面深化新时代教师队伍建设
7
.中华人民共和国教师法
8
.科技成果鉴定程序
9
.关于调整专业技术职务资格评审费收费标准的通知-桂价费[2…
10
.科研制度汇编
彩神推荐信誉平台
🔊祝大哥2025新的一年里蛇转乾坤,旗开得胜,一路长红,财运缠身,前程似锦,一路辉煌💸💸
彩神-官网登录
🔥新平台开业,注册开户,待遇丰厚
彩神ll手机注册
高赔率,首存豪礼,彩票包赔
彩神8开户
注册绑卡有礼,超高反水,信誉保障
彩神争霸平台
多种彩票玩法,最权威彩票游戏平台
🔊🔊🔊
彩神cs官网
提供
快3
、
时时彩
🙇🏼、
六合彩
🏊🏿♀️、
赛车
、
棋牌游戏
、
彩票投注
等各类游戏娱乐
打造顶级的网上娱乐平台,界面美观,速度快,服务优质,安全稳定,带给您最佳游戏体验。
全网最佳信誉平台真诚欢迎您!!!
更多87彩票网担保平台
彩神专业提供:
彩神
🧚🏼、
、
等服务,提供最新官网平台、地址、注册、登陆、登录、入口、全站、网站、网页、网址、娱乐、手机版、app、下载、欧洲杯、欧冠、nba、世界杯、英超等,界面美观优质完美,安全稳定,服务一流,彩神欢迎您。
彩神