加载中...
  • 0776-2630888
  • office@shuoniao028.com
  • ENGLISH
  • 首页
  • 学院概况
    • 学院简介
    • 结构设置
  • 师资力量
    • 教师团队
    • 教学设备
  • 专业介绍
  • 教学管理
    • 教务通知
    • 教学研究
    • 实践教学
    • 学生评学
  • 学生工作
    • 学生活动
    • 学生资助
  • 就业指导
    • 就业指导
    • 招聘信息
  • 合作交流
  • 办事指南
  • 政策文件
当前位置: 首页 > 军人教育学院 > 教学管理 > 教务通知

教务通知

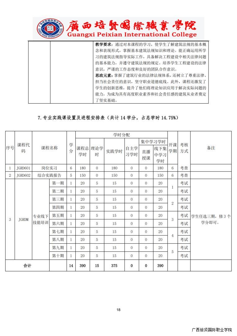
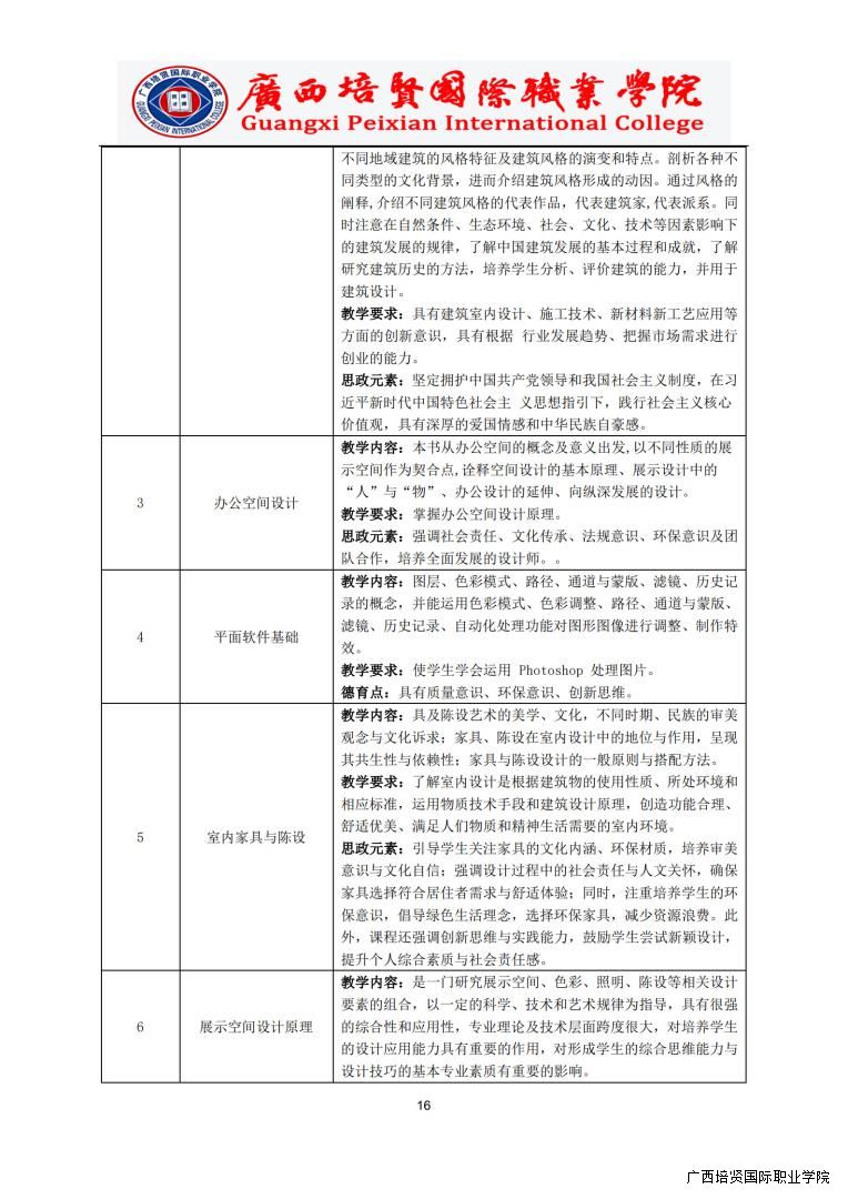
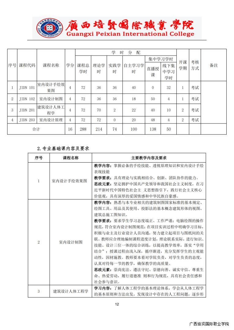
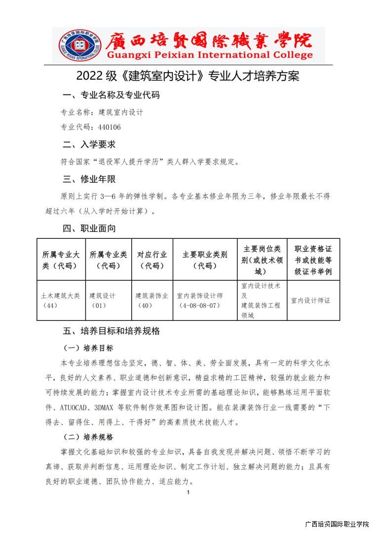
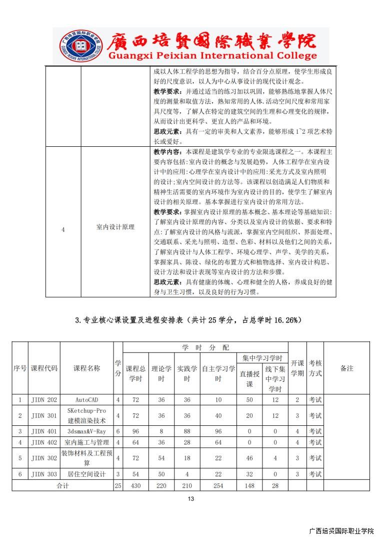
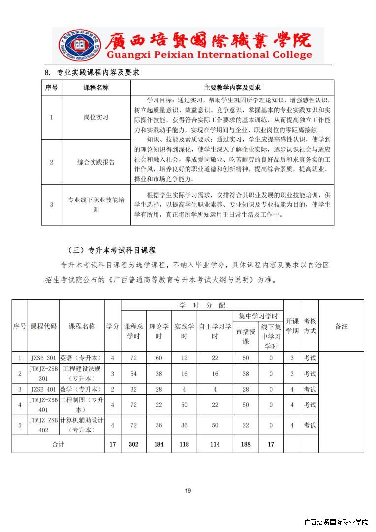
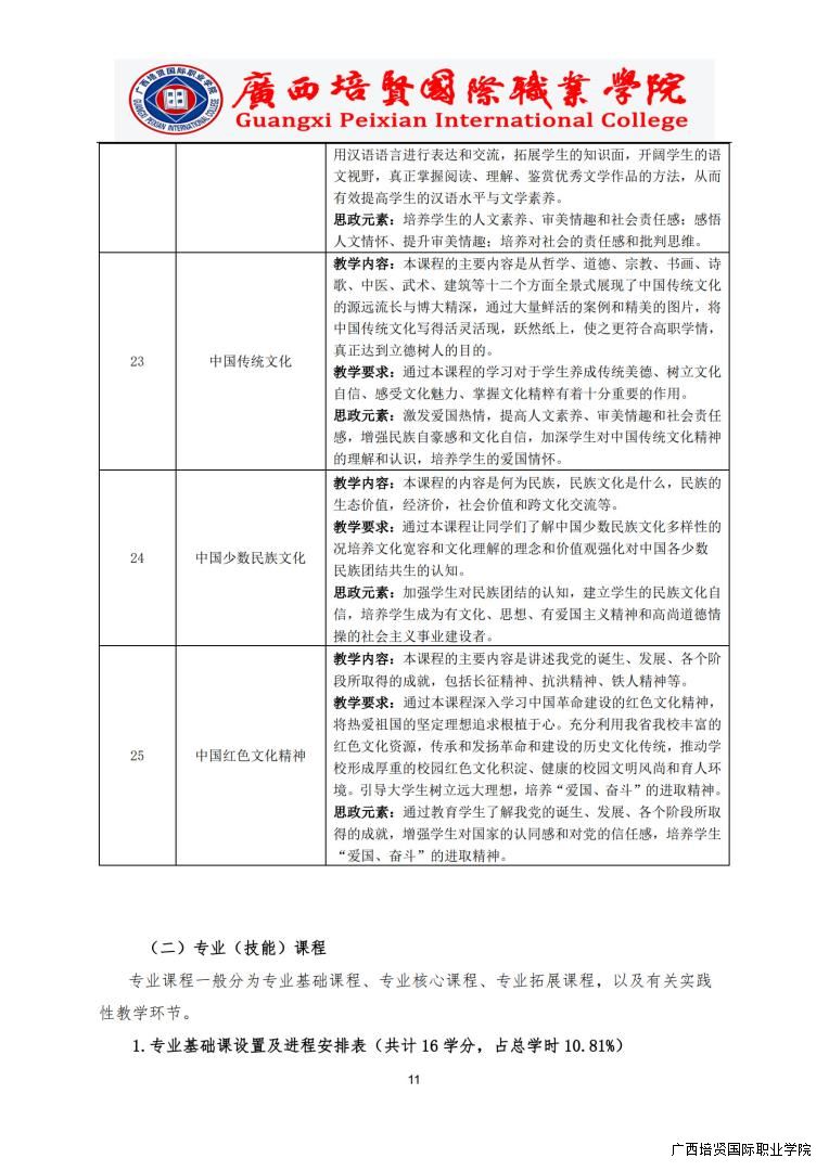
  1. 广西彩神国际职业学院军人教育学院2022级建筑室内专业人才培养方案(半工半读)

  2. 发布时间:2024/08/05   信息来源:本站   浏览:


上一篇:广西彩神国际职业学院军人教育学院2022级建设工程管理专业人才培养方案(半工半读)

下一篇👩🏽‍🚒🤟🏽:广西彩神国际职业学院军人教育学院2022级人力资源管理专业人才培养方案(半工半读)

Copyright 版权所有@广西彩神国际职业学院
前置审批号:桂JS201405-010
网站备案/许可证号:桂ICP备68849735号-1

桂公网安备 45102302000033号

彩神推荐信誉平台
🔊祝大哥2025新的一年里蛇转乾坤,旗开得胜,一路长红,财运缠身,前程似锦,一路辉煌💸💸
彩神-官网登录🔥新平台开业,注册开户,待遇丰厚
彩神ll手机注册高赔率,首存豪礼,彩票包赔
彩神8开户注册绑卡有礼,超高反水,信誉保障
彩神争霸平台多种彩票玩法,最权威彩票游戏平台

🔊🔊🔊彩神cs官网提供快3❣️、时时彩🚵🏼‍♀️、六合彩 、赛车📙、棋牌游戏👳🏼‍♀️、彩票投注等各类游戏娱乐打造顶级的网上娱乐平台,界面美观,速度快,服务优质,安全稳定,带给您最佳游戏体验。
全网最佳信誉平台真诚欢迎您!!!
更多87彩票网担保平台
彩神专业提供:彩神、🧚🏿、等服务,提供最新官网平台、地址、注册、登陆、登录、入口、全站、网站、网页、网址、娱乐、手机版、app、下载、欧洲杯、欧冠、nba、世界杯、英超等,界面美观优质完美,安全稳定,服务一流,彩神欢迎您。
彩神