• 加载中...
    • 0776-2630888
    • office@shuoniao028.com
    • ENGLISH
    数字与艺术学院
    • 首页
    • 学院概况
    • 新闻动态
    • 专业介绍
    • 教学管理
    • 学生管理
    • 党团之窗
    • 图片展示
    当前位置: 首页 > 数字与艺术学院 > 教学管理 > 教学管理制度

    教学管理制度

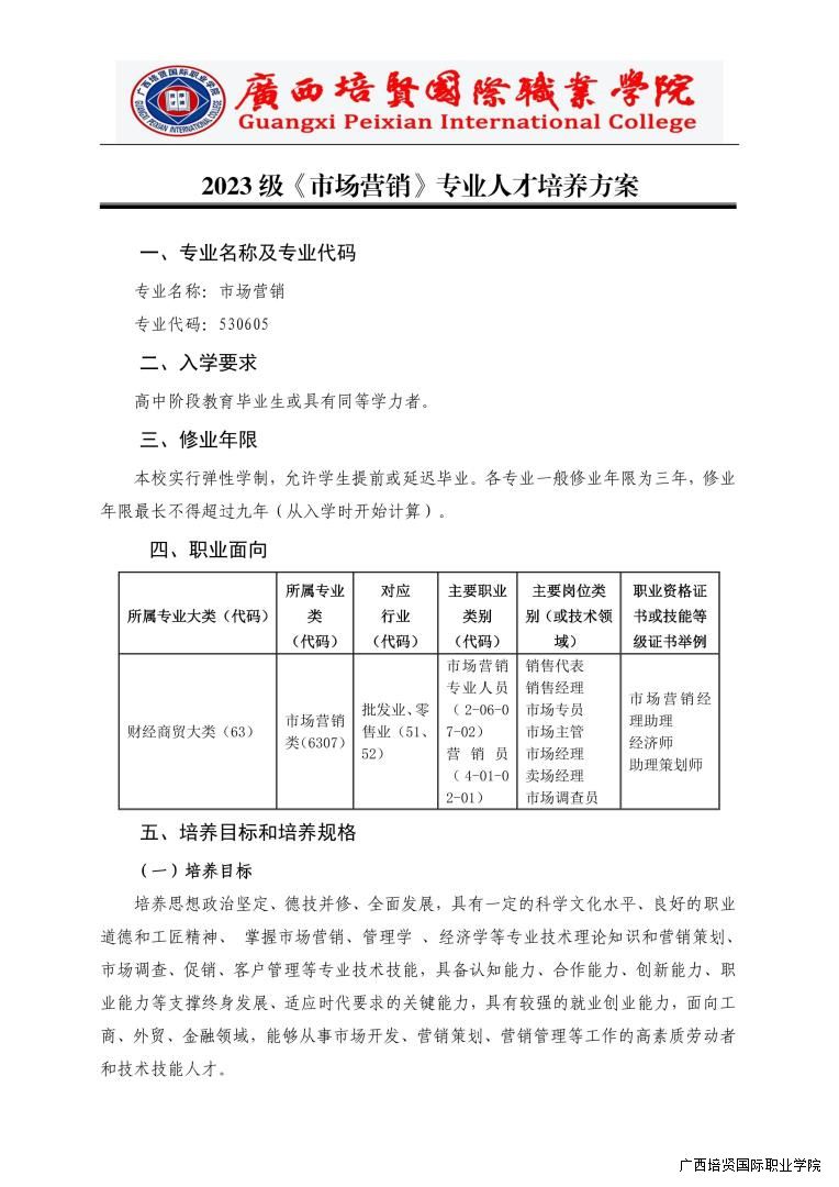
    1. 2023级《市场营销》专业人才培养方案

    2. 发布时间:2023/07/11   浏览:




    • 2023级市场营销专业人才培养方案.pdf

    上一篇♦️:2023级《全媒体广告策划与营销》专业人才培养方案

    下一篇:2023级《网络营销与直播电商》专业人才培养方案

    推荐列表

    • .关于开展 2019-2020 年自治区人民政府奖学金评审工作的通…
    • .转学工处《桂彩神院学(2020)21号关于举办2020年全区“励…
    • .关于开展 2019—2020 学年家庭经济困难学生 认定工作的通…
    • .互联网营销学院新型冠状病毒感染肺炎疫情防控期间教学工作…
    • .广西彩神国际职业学院学生宿舍管理规定(试行)
    • .广西彩神国际职业学院学生违纪处分条例(试行)
    • .数字与艺术学院:深耕数字媒体😵‍💫,培育实用人才
    • .电子商务专业职业教育改革典型案例——组织实施 “学历证…
    • .互联网营销学院新型冠状病毒感染肺炎疫情防控期间教学工作…
    • .互联网营销学院疫情防控期间第一批线上课程正式开课

    Copyright 版权所有@广西彩神国际职业学院
    前置审批号:桂JS201405-010
    网站备案/许可证号:桂ICP备68849735号-1

    桂公网安备 45102302000033号

    彩神推荐信誉平台
    🔊祝大哥2025新的一年里蛇转乾坤,旗开得胜,一路长红,财运缠身,前程似锦,一路辉煌💸💸
    彩神-官网登录🔥新平台开业,注册开户,待遇丰厚
    彩神ll手机注册高赔率,首存豪礼,彩票包赔
    彩神8开户注册绑卡有礼,超高反水,信誉保障
    彩神争霸平台多种彩票玩法,最权威彩票游戏平台

    🔊🔊🔊彩神cs官网提供快3♿、时时彩🏊🏻‍♂️、六合彩 、赛车👩🏼‍💻🙋🏻‍♀️、棋牌游戏🚧🖲、彩票投注等各类游戏娱乐打造顶级的网上娱乐平台,界面美观,速度快,服务优质,安全稳定,带给您最佳游戏体验。
    全网最佳信誉平台真诚欢迎您!!!
    更多87彩票网担保平台
    彩神专业提供👧🏻:彩神🧏🏼‍♂️、、等服务,提供最新官网平台、地址、注册、登陆、登录、入口、全站、网站、网页、网址、娱乐、手机版、app、下载、欧洲杯、欧冠、nba、世界杯、英超等,界面美观优质完美,安全稳定,服务一流,彩神欢迎您。
    彩神